The Essential Guide to Procurement Team Structure and Roles
A procurement team is the group in an organisation that plans and manages how it buys goods, services, and works from external suppliers. It sets sourcing strategy, runs tenders or other buying processes, evaluates bids, negotiates contract terms, and manages supplier performance and risk. In public sector procurement it also helps ensure transparency, equal treatment, and compliance with procurement rules. For suppliers, the procurement team is usually the main route into opportunities and the primary contact for clarifications, submissions, and contract award.
Across the UK public and private sector, procurement teams oversee hundreds of billions of pounds in annual spending.
For reference of the size of the public market, UK public sector procurement totalled £434 billion in 2024/25, accounting for roughly a third of all public spending.
For suppliers, understanding how procurement teams operate, who sits within them, and how they evaluate vendors is the difference between chasing tenders blindly and building relationships that convert. This guide covers procurement team structure, key roles, evaluation processes, and how to engage effectively.
Procurement team vs purchasing team
Procurement is often conflated with purchasing, but the two are distinct. Purchasing covers the transaction itself: placing orders, processing invoices, receiving goods. Procurement covers the entire sourcing lifecycle: researching markets, evaluating suppliers, negotiating terms, and managing ongoing relationships. Purchasing is one activity within procurement, not a separate function.
In the UK public sector, procurement teams operate under specific rules. The Procurement Act 2023 governs how public bodies buy goods and services, and teams are required to publish requirements on portals like Find a Tender and Contracts Finder. This creates a level of transparency that private sector procurement rarely offers. For suppliers, that transparency is commercially useful: contract opportunities, buyer priorities, and spending patterns are often visible months before a tender goes live.
What does a procurement team do
Procurement teams handle several distinct functions, each tied to a specific business outcome.
Strategic sourcing sits at the centre of procurement work.
Teams analyse what the organisation needs, research which suppliers can deliver, and evaluate options based on total cost of ownership rather than sticker price.
A laptop that costs £500 upfront but requires expensive support contracts may cost more over three years than a £700 machine with better warranty terms.
Contract negotiation follows once suppliers are identified. Procurement professionals negotiate pricing, delivery schedules, service levels, and liability terms.
Good negotiators secure favourable conditions while preserving the relationship: a supplier who feels squeezed rarely goes the extra mile when problems arise.
Vendor relationship management continues after the contract is signed.
Teams track supplier performance, run regular business reviews, and address issues before they disrupt operations.
Long-term relationships often yield better pricing, priority service during shortages, and early access to new products.
Beyond these core functions, procurement teams also own a set of ongoing responsibilities: spend analysis (categorising purchasing data to spot consolidation opportunities and unauthorised spending), risk mitigation (assessing supplier financial health, geographic concentration, and regulatory compliance), and market intelligence (tracking industry trends, pricing shifts, and emerging suppliers).
The scale of procurement varies enormously by sector.
Health is by far the largest, with procurement teams across the NHS and related bodies managing £140.6 billion in 2024/25.
Defence procurement reached £45.6 billion, education £47.4 billion, and public order and safety, covering police, courts, and fire services, accounted for £26.8 billion.
For suppliers, these figures help answer a basic strategic question: which procurement teams are managing the budgets that match your offering?
Procurement team vs purchasing team
In smaller companies, one person often handles both functions. A facilities manager might negotiate the office supplies contract (procurement) and also place monthly orders (purchasing).
Larger organisations typically separate the roles. This allows procurement professionals to focus on strategy, supplier development, and cost reduction while purchasing staff handle the day-to-day transactions. The procurement team decides which suppliers to use and on what terms; the purchasing team executes against those agreements.
Key roles in a procurement team
Chief Procurement Officer (CPO)
This role sets the overall procurement strategy and reports to the executive team. The CPO owns major supplier relationships, category strategies, and transformation initiatives. Not every organisation has a CPO: smaller companies might have a Head of Procurement or Procurement Director instead. In the public sector, the equivalent is typically a Commercial Director or Chief Commercial Officer. At a central body like Crown Commercial Service, this role sets category strategy across multiple government departments rather than a single organisation.
Procurement Manager
The procurement manager oversees daily operations and often manages a team of buyers.
This role ensures processes run smoothly, stakeholders get what they need, and the team hits its targets. In the public sector, Procurement Managers carry additional compliance responsibilities -- ensuring every process meets the requirements of the Procurement Act 2023 and that audit trails are maintained throughout.
Category Manager
Specialises in a specific spend area like IT, professional services, or facilities.
Category managers develop sourcing strategies for their domain, manage key suppliers, and track market trends. A category manager for IT services, for example, would know which cloud providers are gaining market share and what typical contract terms look like. In the public sector, category managers often work within centrally negotiated framework agreements through bodies like Crown Commercial Service, which means their role is as much about call-off strategy and framework navigation as it is about open market sourcing.
Buyer or Purchasing Officer
Handles transactions: raising purchase orders, chasing deliveries, processing invoices.
Buyers often specialise in particular categories or support specific business units. In the public sector, buyers must ensure all purchasing activity sits within approved frameworks or has gone through a compliant procurement route: informal or maverick spending is not an option.
Procurement Analyst
Provides the data that drives decisions.
Analysts examine spend patterns, track savings, benchmark supplier performance, and research market conditions. In the public sector, analysts also play a role in transparency reporting -- spend data above certain thresholds must be published, and analysts support the preparation of contract award notices and other statutory disclosures.
Contract Manager
Looks after the contract lifecycle from drafting through renewal.
This role tracks obligations, manages amendments, and ensures both parties deliver on their commitments. In the public sector, contract management is a formally defined function under the Procurement Act 2023. For contracts above certain value thresholds, contracting authorities are required to publish contract details, monitor performance against KPIs, and produce formal contract management plans: giving this role considerably more regulatory weight than its private sector equivalent.
In the public sector, these roles operate within a more regulated environment.
CPOs and Procurement Managers must ensure compliance with the Procurement Act 2023, and much of their strategic work is shaped by centrally negotiated framework agreements through bodies like Crown Commercial Service. Category Managers work within those frameworks rather than negotiating from scratch.
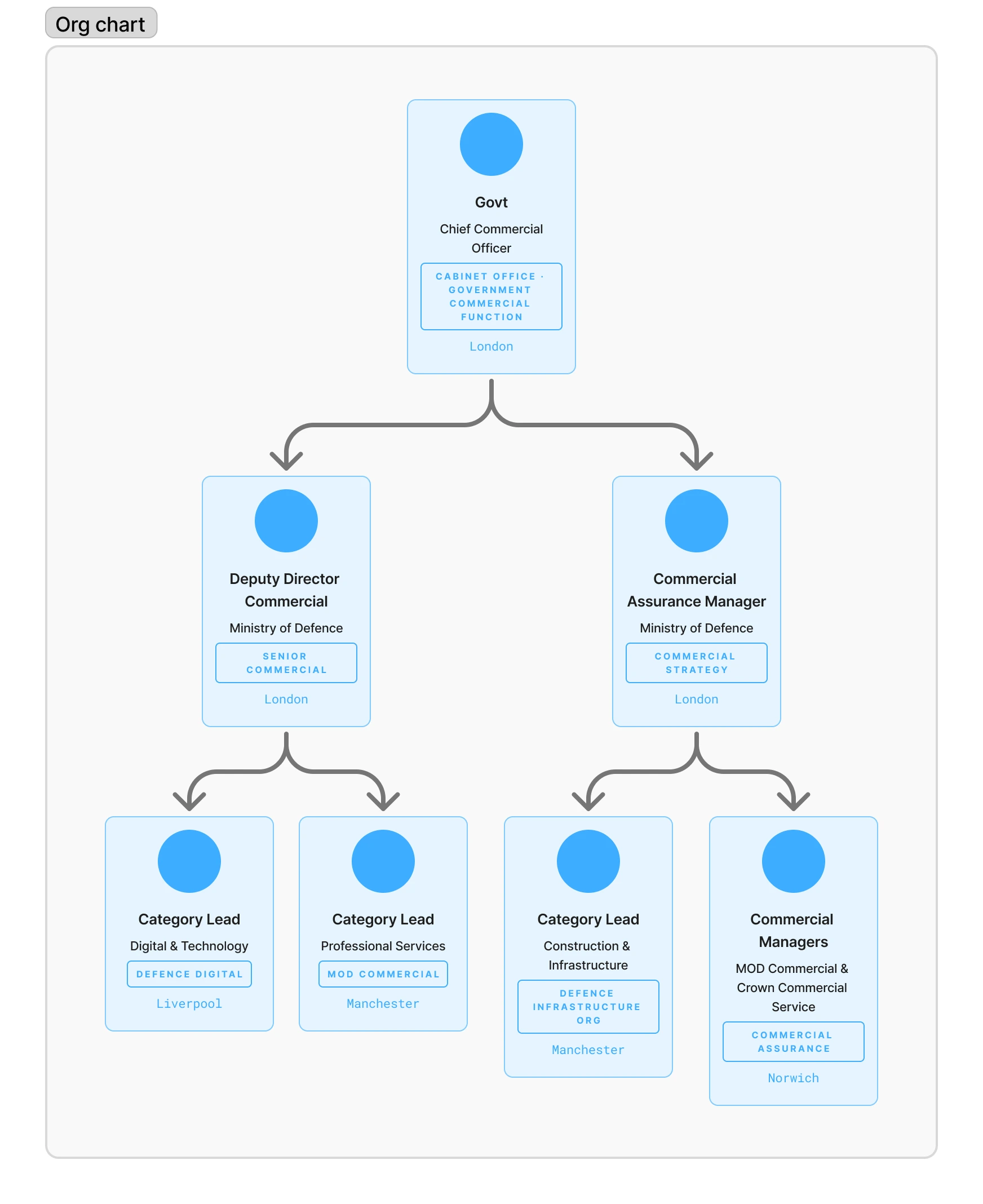
To see a hierarchical view of an example public sector procurement team at the Ministry of Defence, see the below:

Types of procurement team structure
How a procurement team is organised depends on the organisation's size, complexity, and priorities. Four common structures exist, and the choice is often influenced by whether the organisation is buying direct or indirect goods and services.
Direct procurement: raw materials, components, and goods that feed directly into production, tends to benefit from centralised control given the volume and supply chain risk involved.
Indirect procurement: IT, professional services, facilities, and marketing, is more varied and often managed in a more decentralised way, with category specialists closer to the business units they serve.
Centralised structures
Bring all procurement activity into one team. Everyone who buys anything goes through the same group, using the same processes and suppliers.
This approach delivers economies of scale and consistent policies. A centralised team buying laptops for 5,000 employees gets better pricing than ten departments buying separately.
Decentralised structures
Pushes procurement responsibility out to individual departments or business units. The marketing team manages its own agency relationships; the IT department handles its own software contracts. T
his approach offers speed and specialist knowledge, though it often sacrifices purchasing power.
Hybrid structures
Combine central oversight with local execution. A central team sets strategy, negotiates enterprise-wide contracts, and provides governance. Local teams handle tactical purchasing within those frameworks. Most mid-to-large organisations use some version of this model.
Centre-led structures
Position the central team as an expert resource rather than a gatekeeper. Business units retain purchasing authority but can access central expertise, tools, and preferred supplier agreements when they choose to.
In the public sector, procurement structure is largely determined by the type and size of the organisation.
Central government departments typically operate centralised or centre-led models, often routing significant spend through Crown Commercial Service framework agreements, like G-Cloud 13, rather than running independent procurements.
Local authorities tend toward more decentralised structures, with individual departments managing their own category spend -- though this varies considerably by council size. NHS trusts sit somewhere in between, with central guidance from NHS Supply Chain but meaningful local autonomy at trust level.
How procurement teams evaluate suppliers
Supplier evaluation follows a fairly standard sequence, though the formality varies by organisation size and contract value.
1. Requirements definition starts internally. Procurement works with stakeholders to document what they actually need, what criteria matter most, and what budget exists. Skipping this step leads to tenders that attract the wrong suppliers or miss critical requirements.
2. Market research identifies potential suppliers. Teams use industry knowledge, existing relationships, and supplier databases to build a longlist. For larger contracts, a Request for Information (RFI) gathers preliminary data from interested suppliers.
3. Formal tender issuance invites qualified suppliers to submit proposals. The Request for Proposal (RFP) or Invitation to Tender (ITT) documents requirements, evaluation criteria, and deadlines. In public sector procurement, evaluation criteria and weightings are published upfront. Below you can see an example of an ITT from the Ministry of Defense:
4. Bid evaluation scores responses against the published criteria. Technical specialists assess capability while procurement evaluates commercial terms. Shortlisted suppliers may be invited to present or demonstrate their solution.
5. Due diligence verifies what suppliers have claimed. This includes reference checks with existing customers, financial stability assessments, and sometimes site visits.
6. Contract award concludes the process. The preferred supplier enters final negotiations, signs the contract, and begins onboarding.
In public sector procurement, the evaluation criteria are published in advance and suppliers who engage early have a measurable advantage.
Studying past tenders from the same buyer reveals patterns in what criteria are weighted most heavily. Registering on Find a Tender and Contracts Finder ensures you receive pipeline notices and Prior Information Notices (PINs) before opportunities go live.
And where buyers run formal pre-market engagement: supplier days, RFI processes, or open consultations, participating puts your organisation in the room while requirements are still being shaped.
How procurement teams measure supplier performance
Evaluation does not end at contract award. Most procurement teams track supplier performance throughout the contract lifecycle using a defined set of metrics.
Common KPIs include on-time delivery rates, defect or error rates, response
How suppliers engage effectively with procurement teams
Winning work from organisations with established procurement teams requires more than responding to tenders. The suppliers who win consistently engage earlier and with better information.
Research the procurement timeline. Public sector buyers plan major procurements months in advance. Contract expiry dates, budget cycles, and published pipeline notices all signal upcoming requirements.
Engaging during the planning phase, rather than waiting for the tender, allows suppliers to understand requirements and position their solution before competitors even know the opportunity exists.
Below you can see an example of an awarded contract in the Stotles platform that will come up for renewal in 3 years time:

Budget cycles create predictable spikes in procurement activity. The chart below shows G-Cloud award volumes over time.
The peaks align with financial year boundaries (from 1 April to 31 March), when departments rush to commit remaining budget or activate new allocations. Procurement teams plan around these cycles, and suppliers who understand the rhythm can time their engagement to land when buyers are actively spending.
Tools like Stotles aggregate contract expiry dates, award histories, and pipeline notices across hundreds of public sector buyers, so suppliers can identify upcoming opportunities without manually trawling Contracts Finder and Find a Tender separately.
In the private sector, the equivalent is tracking company announcements, financial filings, and budget cycle patterns to anticipate when a business is likely to be in-market.
Identify decision-makers beyond procurement. Budget holders, technical evaluators, and end users all influence purchasing decisions. The procurement contact manages the process, but they rarely make the final call alone.
Mapping the buying group reveals who to engage and what each stakeholder cares about.
In public sector procurement, Stotles surfaces buyer contacts and organisational structures, helping suppliers move beyond the generic procurement inbox and build relationships with the people who shape requirements before the tender is written.
In the below screenshot, you can see a lit of 66 MoD contacts.

Get on the right frameworks and registers. Before engaging directly, suppliers should ensure they are visible to buyers through the right channels.
In the public sector this means registering on Contracts Finder, completing Selection Questionnaires for relevant frameworks, and checking whether Crown Commercial Service or sector-specific frameworks cover their offering. Private sector buyers increasingly use approved supplier lists and vendor portals: getting on these early removes a barrier that can otherwise disqualify a supplier regardless of capability.
For many suppliers, frameworks are the primary route to market. In Stotles' supplier survey, 44% of respondents said frameworks were their main route to winning public sector work. At the higher end of the market, the shift is even more pronounced: 72% of large contracts were procured through frameworks in 2021/22, up from 43% just three years earlier.
The charts below show how framework call-offs compare to direct awards across the market.
.avif)
Demonstrate market understanding. Procurement teams value suppliers who understand their challenges. Reference relevant experience, share useful market insights, and propose solutions aligned with organisational priorities.
Generic pitches that could apply to any buyer rarely land. The most effective suppliers reference the buyer's own published contracts, spending patterns, and strategic priorities -- showing they have done the work before the meeting.
The data paints a clear picture of how concentrated public sector sales really are. Two-thirds of supplier revenue comes from existing government clients, and over half of suppliers won just one to five contracts in the past year.
Meanwhile, 58% of government contracts sit in the £50k–£1m bracket, meaning the typical opportunity procurement teams are managing isn't a mega-deal but a mid-market contract where relationships and early positioning matter most.
Respond with compliance and differentiation. Meeting tender requirements is the baseline.
Winning requires clear articulation of what makes one supplier different, supported by evidence from similar engagements.
In public sector procurement this means structuring responses around the published evaluation criteria and weightings rather than leading with company history or generic capability statements.
Win more government contracts with better procurement intelligence
Suppliers who understand procurement team behaviour gain a real advantage. Knowing when contracts expire, who the incumbent is, and what the buyer has purchased previously turns cold outreach into informed engagement.
Stotles centralises this intelligence in one place.
Open tender tracking aggregates opportunities from hundreds of government portals, so suppliers can stop searching Contracts Finder, Find a Tender, and individual council sites separately.
Buyer intelligence surfaces decision-maker contacts and organisational priorities.
Contract history reveals past awards, incumbent suppliers, and spending patterns.
The result: suppliers engage procurement teams earlier, with better context, and compete from a position of knowledge rather than guesswork.